
Introduction
Before anything else you can play Super Galactic Baseball Defense here.
Super Galactic Baseball Defense was originally created for the 2024 Mark Brown Game Jam. I initially worked with a small team, but after the jam, I continued the project mostly on my own. I redesigned the original game concept to turn it into a more complex arcade-style game.
Project details
- Personal project
- Developed in 4 months (part-time)
- Unity 2023
- Arcade
- First person
Game Jam
The theme of the Game Jam was “Built to Scale” so we designed a game where you defend a planet from meteors of various sizes using a baseball bat that, like Sun Wukong’s legendary staff, can grow or shrink depending on the situation.

If the bat was larger than the meteor, the meteor would be destroyed. You kept fighting off incoming meteors until you lost, which happened when the planet took three hits.
One key kinesthetic adjustment was that the game briefly froze each time you hit a meteor, enhancing the sense of impact.
Preproduction
Objectives
The goals of the project were to take the base from the game jam and improve it to deliver a more polished game, focusing on four key points:
- A simple narrative to structure the experience. I wrote a short, straightforward story with a few characters and some cutscenes.
- Variety, orthogonality, and replayability. To achieve this, I planned several new types of meteors and a strike system that applies penalties to keep the game engaging.
- Creating a reactive world. To make meteor impacts feel powerful, I planned for them to leave craters and scorch trees.
- Polishing the game with strong kinesthetics. Every action needed its own SFX, particle effects, and necessary feedback so the player would always have the best possible information.
References
For the creation of the main level, I studied how navigation works in micro-planet levels. The main references were: Outer Wilds, Sonic Adventure 2, Ratchet & Clank 2, Mario Galaxy, and Prey (2006). From these games, I learned several approaches to guiding the player:
- Using extreme and exaggerated topography to isolate certain parts of the planet and create more linear sections.
- Although terrain can serve as a landmark, it’s best not to rely on it entirely and instead create clearer reference points that work in harmony with the geography.
- The visual identity of each region must be distinctive so the player can learn to navigate the world. In Prey (2006), for example, there’s a miniature planet early on with no reference points, which produces total disorientation (an intentional design choice). With that in mind, each region in my game features unique colors and distinguishing elements.
- Elements like paths and roads can help guide the player during their first steps in the world.
- Even when the topography and landmarks are clear, players might still need a compass—like in Outer Wilds—especially while they are still learning the layout of the level.
- External references to the planet, like structures or objects, can also help orient the player—something clearly seen in Mad Space from Sonic Adventure 2.

Since it’s a first-person game whose main weapon is melee-based, I looked to action games by Arkane Studios such as Dark Messiah of Might and Magic and Dishonored for inspiration. These games manage to provide strong on-screen visual feedback, making hits feel impactful and letting players clearly sense when their strikes connect.
Gameplay preproduction
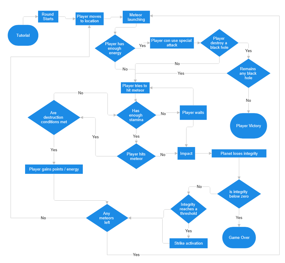
The gameplay revolves around destroying the six black holes through which the enemy launches meteors. Once all black holes are destroyed, the player wins. To do this, the player must use their special attack, which requires energy. Energy is obtained by destroying meteors or collecting power-ups.
When meteors hit the planet, they reduce its integrity. As the planet’s integrity drops below certain thresholds, Strike penalties are applied. If integrity reaches zero, it’s game over.

Level Design
To help players remember and navigate the world, landmarks needed to be clear and striking. For example, a volcano stands out because it’s dramatic and uncommon. Using well-known cultural references also helps—like Mitten Buttes, from Monument Valley, a rock formation featured in classic Westerns and films such as Stagecoach, The Searchers, Forrest Gump, Easy Rider, and 2001: A Space Odyssey. Its strong link to desert landscapes makes it an ideal landmark for quick recognition. Landmarks are crucial for player navigation, as alerts point to them as reference points.

Some of the 3D assets I created myself, like West Mitten Buttes, the mountains, and the volcano, but for the most part, I used free 3D assets under Creative Commons licenses.
In some cases, the player might need to move quickly. To address this, I included the ability to grind on a railway that follows the planet’s equator. This enables fast movement, but it’s limited to the equator and areas near the South Pole—excluding the North Pole and the single mountainous area, which makes that region feel more isolated.

Map
First, I created a simple map for each region to explore how to distribute the areas and approach the overall design.

Blockout
I created a first version of the planet to adjust distances and see how the landmarks/POIs fit together.

Landmarks/POIs
Programming
I’m not a programmer, but knowing that multiple systems would interact within the game, I wanted to ensure a solid architecture from the start—one that would allow the game to grow sustainably in case new features needed to be added in the future. To achieve this, I used a Scriptable Object–based architecture to avoid dependencies.

I also created a small development tool that allows me to quickly and efficiently customize meteor impact locations. Additionally, I developed a tool to control the order, type, and location of meteor impacts, enabling me to fine-tune the difficulty curve—something that wasn’t present in the original game jam version.
I also used several tools from the Unity Asset Store, such as Polybrush to model the planet, ProBuilder, More Mountains’ Feel to polish feedback, LeanTween for animations, Dreamteck Splines, and Endless Book for the intro comic.
Preliminary Optimization
Since complex terrain needs a detailed mesh and I wasn’t using Unity’s terrain system, I looked for early optimizations. Instead of a sphere, I used a subdivided cube, which let me split the planet into six separate terrains. This improved occlusion culling and matched the level’s regions, making my workflow easier.


Production
Story
The story is very simple; it’s the classic David versus Goliath tale. A space hypercorporation called Neck Crushing Capitalism Inc. wants to destroy the planet where the protagonist lives to build a golf course because it’s an ideal location. In the trailer section, I explain how I complement this story by using it as a pretext. The game’s story can work without it, but the synergy makes it more interesting.
Cutscenes
The game features three cutscenes and one scripted sequence that serves as the cathartic ending. The first cutscene is a classic comic-style sequence with sound effects that complement the action. It has a casual, lighthearted tone and establishes the premise. I didn’t draw the comic—I only co-wrote it.

The antagonist and villain is the CEO of Neck Crushing Capitalism Inc., a ruthless figure driving the plot’s conflict. On the other hand, the player’s friend and ally is a nameless cosmic entity who fights against evictions and teams up with the player, introducing a central theme of solidarity.
The second scene is a wordless duel of glances with an ominous tone. In the opening shot, the player sees enemy spaceships arriving and completely surrounding planet Alcañiz. There’s no escape, fighting and winning is the only option. The second cutscene also reveals the planet to the player and sets up the objective: to destroy the black holes that launch meteors.

The third cutscene is a subjective shot from an orbital camera, showing the planet’s final moments and the aftermath. This moment is integral to the gameplay—failure has consequences, and the player gets to witness them.

The scripted sequence is a cathartic scene in which the CEO appears and, driven by pressure from the investors, takes responsibility and decides to set things right. The antagonist resembles a Cthulhu-like Lovecraftian horror—an enormous, incomprehensible being that completely ignores the player. This behavior is intuitive, as such gargantuan monsters traditionally disregard humanity; in this case, the enemy is entirely focused on its fear of the investors.

To defeat it, the player must once again team up with their baseball bat companion, who provides the energy needed to vanquish the CEO. The intention is to suggest that solidarity and unity are the only ways the small can overcome the powerful.
Characters
Baseball Bat
Despite being the player’s character, it’s the baseball bat that stands out as the main character of the game. It provides information, offers support, and delivers comic relief through its expressive facial animations. These animations are achieved using shaders and a simple animation setup in Unity.

When the bat grows, another camera appears so the player can always see its facial expressions. Since the bat becomes transparent, it’s necessary to render a second bat that remains opaque to be shown in the second camera. The facial animations of both bats need to be synchronized. This is not just an aesthetic or narrative choice—when the bat changes size, its color also changes to reflect the color-coded size system And when the player doesn’t have enough stamina and performs an attack, the bat makes a tired face.

CEO
In the case of the CEO, it’s simpler: the character is made using two different 3D models—a monstrous squid from Sketchfab and a suited man from the Asset Store. Its effectiveness lies in its simplicity; it’s immediately clear that, in some way, it’s pretending to be human.

Gameplay design
The gameplay relies on five strong pillars:
- The variety of meteors.
- Game Flow.
- The strike system.
- Regional gimmicks.
- Navigation.
The variety of meteors
The core gameplay idea emerges as that of a distinctly arcade-style game with a strong central mechanic: destroying meteors in a single hit. To destroy a meteor, the bat must be the same size or larger. This, combined with the variety of meteors, keeps the gameplay engaging and forces the player to make many small decisions in a short amount of time—such as prioritizing which meteors to destroy and remembering which ones to leave for later.

Speaking in detail about the small decisions the player makes, one of them is choosing the size of the bat.

As long as the color code matches the meteorite, it can be destroyed. However, increasing the bat size to the maximum of each tier significantly boosts the range. This means the player gains reach but is penalized by using more stamina per hit.
With greater range, it’s possible to hit meteorites that are about to strike the planet. On the other hand, if too much stamina is spent on easy hits, the player might not have enough energy left for the crucial ones.
A key concept in the design of the meteors was their visual identity. It is crucial that the player can recognize them at a glance. Furthermore, sound plays an important role — each special meteor has its own unique sound. For instance, the ghost meteor emits a dissonant note when hit, warning the player not to touch it. The bouncer meteor produces a reverberating glass-breaking sound when struck, indicating that the player has triggered a bounce effect.
Finally, the technological meteor has the ability to freeze the player in time if the bat used to hit it is not the same size. To convey this effect, I use a sound design that mimics the sensation of poor sound insulation, creating a muffled and disorienting atmosphere.
Game Flow
To ensure the player fully grasps the mechanics, the first six rounds function as a tutorial, each one introducing a new meteor type in a staged progression. In one of Half-Life 2’s development audio logs, a designer wisely notes that players don’t learn under excessive pressure. Guided by this principle, the tutorial alternates calmer, easier rounds with slightly more challenging ones—these tougher rounds don’t introduce major new elements but do test the skills the player has just learned.

After this initial scripted round, items start appearing that increase the player’s energy for the special attack, and the amount of energy gained from destroying a meteor also goes up. Since exploration isn’t a core design pillar, each health or energy item announces its presence with a pillar of light—ensuring players don’t miss them while scanning the sky for incoming meteors.

The strike system
In the original game, the planet’s integrity was limited to three hits, represented by three strikes. This worked well for a game jam, but for a more complete game, it was necessary to rethink how the planet’s health was handled. This led to the creation of the strike system: each time the player allows the planet to be hit, it loses integrity. When it reaches certain thresholds, a permanent random strike penalty is applied. Even if the planet recovers, reaching that same threshold again does not trigger additional effects.
| First Strike | Maximum stamina is reduced. | Player can’t grind. | Player needs more energy to perform a special attack. |
| Second Strike | Health items no longer spawn. | A maximum of two black holes receive a shield that can only be broken by launching a special attack on them. | Regular small meteors move faster and deal more damage. |
In the case of a third strike, the planet changes to a different state. There are two possibilities: a glacial world or a broken planet. And yes, that’s an Evangelion reference.




Cataclysm retains all the landmarks but in a decayed state, while the Glacial level stays closest to the original and required no major changes.
In the Cataclysm state, each region has a different type of rock so the player can distinguish between them.
Regional gimmicks
Regional gimmicks are simple mechanics or rules that partially influence the player’s way of playing:

North Pole: a frozen lake that makes the player slip.
Mountains: the screen fills with snow, and the player must clear it.
Volcano: stamina takes a bit longer to recover, and vision is reduced.
House Region: a river divides the arena in two, and if the player falls into it, they move faster but jump less.
Desert: the only zone where ghost meteors appear.
South Pole: The Garden/Orchard is a safe haven—a peaceful sanctuary where you can contemplate your onions.
In the case of a third strike, all of these gimmicks are either disabled or modified—except for the ghost meteors. For example, during the glaciation, every body of water is frozen, and the player must clear the screen of ice throughout the level. Meanwhile, in the cataclysm, the player must move cautiously and avoid falling into the planet’s magma core.
Navigation
The navigation pillar is a key element of the gameplay: learning to orient yourself and time your jumps to shave distance off an incoming meteor is crucial. In one of the development phases, movement wasn’t optimal because the jump felt floaty and awkward. To solve this, I introduced an exaggerated gravity acceleration on the planet to make movement feel more comfortable and familiar to the player. There are obstacles in the level that must be navigated around with good player navigation, but the ultimate test of navigation comes in the Cataclysm phase.

During testing, many players got lost in their first games despite all the instructions, so a new function was added to the compass.
This feature intermittently highlights the indicated area of the map in red, along with large animated red arrows that can be seen from anywhere on the spherical compass. These arrows disappear once the player reaches the targeted area.

Bringing the world alive
To make the world feel reactive, I focused on three key elements:

Impact response: Each hit causes a tremor—trees scorch and a massive crater forms, growing larger with every impact.

Day–night cycle: Although it may seem superfluous, it reinforces the sense of living on a tiny, self-contained planet.

Environmental effects: Flowing lava and mountain storms add depth to each region. The player might not consciously notice them, but without those details, the world would feel noticeably flat.
Kinesthetic
During the making of the Super Galactic Baseball Defense, I developed a healthy obsession with kinesthetics and polishing every action the player performs. For me, it’s core to the experience that SFX and VFX magnify every interaction. A good game response gives the player enough information to perform at their best and enhances the overall experience.
I aim to ensure that every action is polished enough to provide clear feedback to the player. For instance, kinetic lines when moving at high speed are important to achieve the game feel I’m pursuing. Since I want to encourage players to use the grinding mechanic, I paid extra attention to polishing that experience—adding a strong grinding sound, sparks, more kinetic lines, and lens distortion.

Providing feedback to players in a first-person shooter is always challenging because of the limited field of view. So, when they pick something up, I tend to exaggerate the action using a VFX that floods the entire screen, accompanied by a characteristic SFX. For most of the game, the baseball bat growth mechanic had no VFX or SFX associated with it. I lost perspective because I was immersed in development. Some testers pointed out that this needed to change. So, I reworked it by adding SFX and VFX that clearly indicate when the baseball bat grows or shrinks.

The two most important actions in the game are destroying a meteor and a black hole. These are areas where I focused most of my effort.

Destroying a meteor unleashes a cascade of feedback: layered post-processing effects, impactful VFX, frame freeze, the baseball bat shifting into an ‘angry’ expression, and a dynamic score animation. This scoring sequence reinforces the arcade feel of the game—the points follow a smooth, curved path with ease-in-out motion, while incremental sound cues deliver clear and satisfying confirmation of the player’s success.

The destruction of the black hole features a dedicated UI animation and a triumphant melody inspired by real-world baseball anthems. Not only does the black hole explode, but the spaceship behind it also detonates, and both explosions blend together into a single, impactful moment.
Gameplay
A complete walktrough of Super Galactic Baseball Defense.
Trailer
I made a trailer with a relatively simple narrative structure, prioritizing storytelling and complementing the game as a paratext rather than showing the gameplay in a dry, straightforward way. I believe it’s more interesting to build a narrative around the game than to simply present it.
The trailer begins with a short prologue in the form of an investor presentation, intended to mislead the viewer. This is followed by a break in coherence and a shift in tone, serving as the first act, in which the villain’s evil plan is revealed. The first plot twist comes when it’s revealed that the game’s protagonist is watching the company’s presentation and decides to take action. Gameplay and the main features of the game are then shown, leading into a third act that ends with the destruction of a black hole, serving as the climax. To close, in a sort of post-credits scene, the skeleton from the cemetery delivers a punchline.
I created it using After Effects and Adobe Premiere.
Final thoughts
I learned a lot making this video game—especially the importance of good pacing and strong presentation, not just in terms of aesthetics but also in service of gameplay. Having the right tools and learning how to use them can help save a lot of time in the long run.
I’ve refined my skills in creating particle effects and VFX, which helped give this game a final level of polish far beyond that of my previous projects.
Finally you can play it right here.
Check out my smaller projects.












